Описание
Дренчерный узел управления BERMAD PC1-FP-400Y-3UM (обозначение по ГОСТ Р 51052-2002: УУ-Д 40-300/2,8(Э12,24,220)В-УФ(М,Х).В4-"400Y-3UM") с электрическим удаленным пуском, блокировкой сброса (локальным сбросом в дежурный режим) и устройством ручного аварийного пуска.
Разработан специально для современных систем противопожарной защиты и соответствует новейшим отраслевым стандартам.
Базовый клапан серии 400Y может быть снабжен визуальным индикатором положения и блоком концевых выключателей. BERMAD PC1-FP-400Y-3UM предназначен для использования в составе дренчерных АУП водопенных систем и может комплектоваться электрооборудованием во взрывозащищенном исполнении.
ОСНОВНЫЕ ПРЕИМУЩЕСТВА
Безопасность и надежность:
- Проверенные временем, простые и безотказные решения.
- Цельная мембрана, с армированием запорной части – фирменная технология VRSD.
- Полнопроходный Y-корпус с плавной геометрией, без конструктивных препятствий потоку.
- Бесштоковая конструкция гидропривода, отсутствие механических движущихся частей.
- Блокировка удаленного сброса в дежурный режим – возможен только локальный сброс.
Высокая производительность:
- Быстрая и плавная реакция на изменения давления.
- Высокая пропускная способность.
- Рассчитан на давление до PN25 / 365 psi.
Специальная конструкция для систем пожарной безопасности:
- Строительная длина соответствует ISO 5752, EN 558-1.
- Соответствует требованиям отраслевых стандартов.
Простое обслуживание:
- Обслуживание без демонтажа из линии.
- Доступ к мембране сразу после снятия крышки – всего 4 болта.
- Поворотные дренажные порты.
ОПЦИИ
Блок концевых выключателей.
Поворотный визуальный индикатор положения.
Исполнение для морской воды.
Сигнализатор давления.
Поворотное устройство дренажа питающего/подающего трубопроводов[1]
Примечание: [1] – за исключением клапанов 1½" и 2".
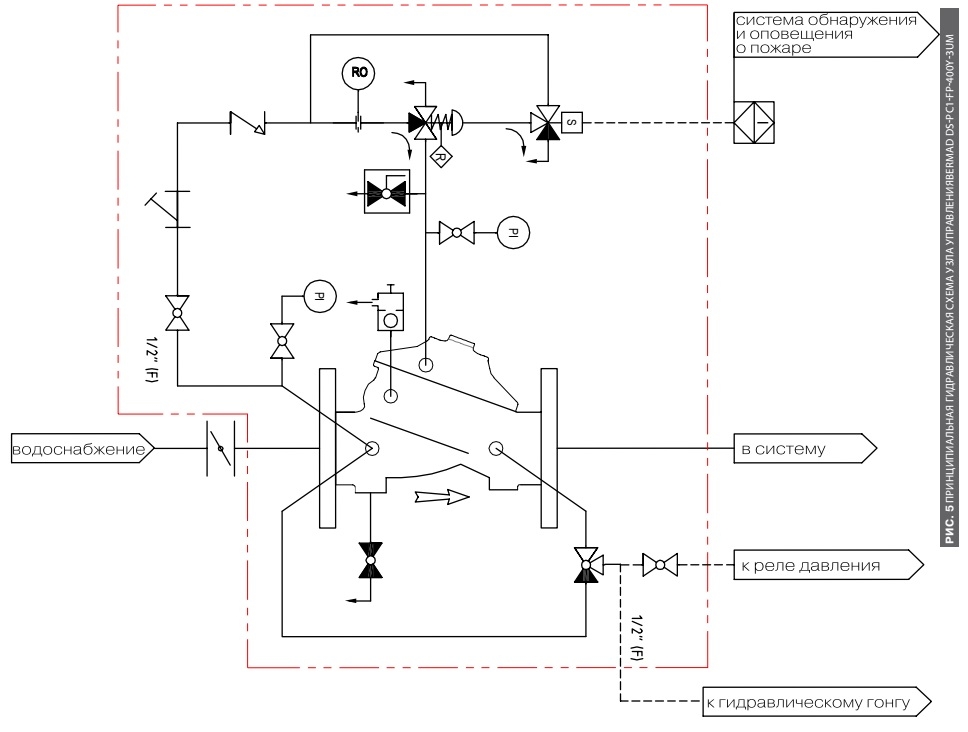
ПРИНЦИП РАБОТЫ [СМ. РИС. 2]
Базовый клапан узла управления PC1-FP-400Y-3UM удерживается в закрытом состоянии давлением воды в контрольной камере [1]. При сбросе давления из контрольной камеры базовый клапан открывается.
В дежурном режиме давление воды подается в камеру управления по питающей линии [2] через сетчатый фильтр [3] и ограничитель отверстия [5]. Затем запирается в камере управления обратным клапаном [4], краном аварийного ручного пуска [6] и пилотным клапаном-реле (URV-M) [7], который удерживается в позиции подачи давления на базовый клапан за счет гидравлического давления, поступающего на него через трехходовой соленоидный клапан [8]. Давление воды в камере управления базового клапана удерживает мембрану, прижатой к седлу клапана, герметизируя его и сохраняя распределительный трубопровод системы сухим.
В случае пожара давление воды сбрасывается из камеры управления базового клапана либо посредством крана аварийного ручного пуска, либо в результате соответствующего изменения положения пилотного клапана-реле URV-M, происходящего в ответ на сброс воды из соленоидного клапана, получившего электрический сигнал от системы обнаружения пожара [C]. В результате базовый клапан узла управления 400Y-3UM открывается, давая воде поступать в распределительный трубопровод системы и на сигнальный гидравлический гонг.
Открытый пилотный клапан-реле (URV-M) [7] блокируется в открытом положении. Сброс узла управления в дежурный режим производится только вручную вытягиванием штока механической защелки пилотного клапана-реле(URV-M).

ТИПОВАЯ УСТАНОВКА И ДОПОЛНИТЕЛЬНЫЕ КОМПОНЕНТЫ
Типовая установка BERMAD PC1-FP-400Y-3UM предусматривает автоматический пуск по сигналу системыпожарной автоматики или аварийной кнопкой на месте. При наличии концевого выключателя клапан может отправлять сигнал обратной связи в систему контроля работы клапана.

Технические характеристики
Узел управления BERMAD PC1-FP-400Y-3UM соответствует стандартам UL и FM и одобрен на рабочее давление 25 бар/365 psi. Корпус базового клапана Y-образный, полнопроходный, с плавной геометрией проточной части, без механических препятствий потоку и с эластомерной мембраной. Мембрана является единственной подвижной частью базового клапана. Мембрана с армированной запорной частью в сочетании с конструкцией корпуса нивелирует неравномерную нагрузку на запорный элемент, обеспечивая предсказуемый и устойчивый контакт с седлом. Это обеспечивает надежный водонепроницаемый затвор.
Узел управления BERMAD PC1-FP-400Y-3UM включает в себя: пилотный клапан-реле с фиксатором открытого положения; 3-ходовой соленоидный клапан с одобрением FM на рабочеее давления 25 бар / 365 psi и допуском не более 35% ниже от номинального напряжения; пружинный обратный клапан; фильтр Y-типа; клапан контроля давления; 4-дюймовые манометры; устройство ручного аварийного пуска, размещенное в корпусе из нержавеющей стали. Узел опционально оснащается защищенным 2-цветным поворотным индикатором положения, читаемым с расстояния до 50 метров и блоком концевых выключателей. Обслуживание узла управления, в том числе замена внутренних деталей, не требует его демонтажа из линии и демонтажа обвязки.
Узел управления BERMAD PC1-FP-400Y-3UM поставляется в предварительно собранном виде и проходит гидравлические испытания на производстве, сертифицированном по стандартам ISO 9000 и 9001.

РАЗМЕРНЫЙ РЯД
Фланцевое соединение:
1½, 2, 3, 4, 6, 8, 10, 12, 14 и 16".
Хомутное соединение:
1½, 2, 3, 4, 6 и 8".
Муфтовое соединение:
1½ и 2".
ЭЛАСТОМЕР
HTNR – составной армированный жаростойкий.
РАБОЧЕЕ ДАВЛЕНИЕ
ANSI#150 :
16 бар/235 psi.
ANSI#300:
от 1½ до 10": 25 бар/365 psi
от 12 до 16" 20 бар/300 psi
Муфтовое:
25 бар / 365 psi
Хомтное:
25 бар / 365 psi

Примечания.
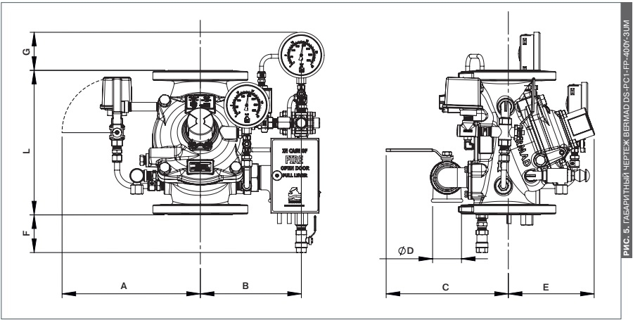
(1) Габарит для фланцевых (RF ANSI #150, ISO 16), резьбовых и муфтовых исполнений.
(2) Габарит для фланцевых (RF ANSI#300, ISO 25) исполнений.
(3) Leq (эквивалентная длина трубы) указана для полностью открытого клапана с турбулентным потоком в новой стальной трубе сортамента 40 (только для примера).
(4) Масса указана для фланцевого исполнения
(5) Точные габаритные размеры клапана с обвязкой зависят от пространственной конфигурации последней.
РАЗМЕРНЫЙ РЯД
Фланцевое соединение:
1½, 2, 3, 4, 6, 8, 10, 12, 14 и 16".
Хомутное соединение:
1½, 2, 3, 4, 6 и 8".
Муфтовое соединение:
1½ и 2".
ЭЛАСТОМЕР
HTNR – составной армированный жаростойкий.
РАБОЧЕЕ ДАВЛЕНИЕ
ANSI#150/ISO :
16 бар/235 psi.
ANSI#300:
от 1½ до 10": 25 бар/365 psi
от 12 до 16" 20 бар/300 psi
Муфтовое:
25 бар / 365 psi
Хомтное:
25 бар / 365 psi
КЛИМАТИЧЕСКОЕ ИСПОЛНЕНИЕ
В4 по ГОСТ 15150-69
СЕРТИФИКАЦИЯ
Российская сертификация:
Сертификат соответствия техническому регламенту о требованиях пожарной безопасности (Федеральный закон от 22.07.2008 г. № 123-ФЗ), ГОСТ Р 51052-2002 "Установки водяного и пенного пожаротушения автоматические. Узлы управления. Общие технические требования.
Методы испытаний" № RU C-RU.ПБ97.В.00313/19
Международная сертификация:
UL - как дренчерные узлы управления для специальных
водяных систем (тип VLFT) диаметры: от 1½ до 16"
FM сертификат для дренчерных и спринклерных систем
диаметры: от 1½ до 8"
сертификат DNV
сертификат ABS
сертификат Lloyd's Register

Условные обозначения на схеме приведены на следующей странице технического описания

Спецификация на дренчерный узел управления BERMAD PC1-FP-400Y-3UM-V-C-16-ER-4DC-NN-APY (обозначение по ГОСТ Р 51052-2002: УУ-Д 40-300/2,8(Э12,24,220)В-УФ(М,Х).В4-"400Y-3UM-V-C-16-ER-4DC-NN-APY") в общепромышленном исполнении

СОЛЕНОИДНЫЙ КЛАПАН BE370D-B2-17
ОСОБЕННОСТИ
Корпус имеет степень пыле-влагозащиты IP67, интегрированная клеммная коробка.
Пригоден для пресной воды или воздуха.
Есть исполнение для морской воды.
Кабельный ввод: ½ " NPT.
ЭЛЕКТРОПИТАНИЕ
потребляемая мощность: 8 Вт.
напряжение: 24 VDC, 110 VDC/110-120 VAC (50-60 Hz), 220 VDC/220-240 VAC (50-60 Hz).
класс изоляции: класс Н.
пыле-влагозащита: IP67 , US тип - 3, 3S, 4, 4X, 6, 6P.
максимальный рабочий цикл(ED): 100% (непрерывно).
отклонения по напряжению: +10% ÷ -35%.
МАТЕРИАЛЫ
Корпус: латунь
Внутренние детали: нержавеющая сталь
Уплотнения - HNBR, NBR
Корпус катушки:
стандарт - алюминий с эпоксидным покрытием.
опция - нержавеющая сталь SS316

Спецификация на дренчерный узел управления BERMAD DS-PC1-FP-400Y-3UM-V-C-16-ER-4DC-NN-A9PY (обозначение по ГОСТ Р 51052-2002: УУ-Д 40-300/2,8(Э12,24,220)В-УФ(М,Х).В4-"400Y-3UM-V-C-16-ER-4DC-NN-A9PY") во взрывазащищенном исполнении

СОЛЕНОИДНЫЙ КЛАПАН BE370D-B2-87
ОСОБЕННОСТИ
Максимальное рабочее давление 25 бар (365 фунтов / кв.дюйм) для воды/воздуха.
Корпус с защитой IP67, встроенная клеммная коробка с защитным диодом (супрессором).
сверхпрочная конструкция - подходит для экстремальных условий.
кабельный ввод: ½ " NPT с адаптером от M25x1,5.
ЭЛЕКТРОПИТАНИЕ
потребляемая мощность: 8 Вт.
напряжение: 24 VDC, 110 VDC/110-120 VAC (50-60 Hz), 220
VDC/220-240 VAC (50-60 Hz).
класс изоляции: класс Н.
пыле-влагозащита: IP67 , US тип - 3, 3S, 4, 4X, 6, 6P.
максимальный рабочий цикл(ED): 100% (непрерывно).
отклонения по напряжению: +10% ÷ -35%.
МАТЕРИАЛЫ
корпус: латунь или нержавеющая сталь SS316
внутренние детали: нержавеющая сталь, уплотнения - HNBR
корпус катушки: алюминий с эпоксидным покрытием
или нержавеющая сталь SS316

ФОРМА ЗАПИСИ ПРИ ЗАКАЗЕ
Ниже приведены примеры формы записи при заказе узла управления с самыми распространенными опциями. В случае, если необходимо заказать узел управления с нескольким опциями, в конце заказного кода следует последовательно указать все символы, обозначающие данные опции.
| УУ-Д 40-300/2,8(Э12,24,220)В-УФ(М,Х).В4-400Y-3UM-V-C-16- ER-4DC-NN-A9PY*/ DS_PC1-FP-400Y-3UM-V-C-16-ER-4DC-NN-A9PY |
УУ 400Y 3UM вертикальной установки, материал корпуса - ковкий чугун с внешним и внутр. высокопрочным эпоксидным покрытием , с присоед. фланцами ISO PN16, с соленоидом 24В (нормально обесточен) во взрывозащищенном исполнении, обвязка из нерж. ст. AISI 316, с тестовым клапаном Drip check, с дренажным краном на входе, с портом для подкл. реле давления, с питанием управляющей линии обвязки через порт клапана. |
| УУ-Д 40-300/2,8(Э12,24,220)В-УФ(М,Х).В4-400Y-3UM-V-C-16- ER-4DC-NN-A9PYW*/ DS_PC1-FP-400Y-3UM-V-C-16-ER-4DC-NN-A9PYW |
- с гидравлическим гонгом (W) |
| УУ-Д 40-300/2,8(Э12,24,220)В-УФ(М,Х).В4-400Y-3UM-V-C-16- ER-4DC-NN-A9PYRI*/ DS_PC1-FP-400Y-3UM-V-C-16-ER-4DC-NN-A9PYRI |
- с поворотным визуальным индикатором положения (RI) |
| УУ-Д 40-300/2,8(Э12,24,220)В-УФ(М,Х).В4-400Y-3UM-V-C-16- ER-4DC-NN-A9PYRS9*/ DS_PC1-FP-400Y-3UM-V-C-16-ER-4DC-NN-A9PYRS9 |
- с блоком концевых выключателей (RS9) |
| УУ-Д 40-300/2,8(Э12,24,220)В-УФ(М,Х).В4-400Y-3UM-V-C-16- ER-4DC-NN-A9PYDV*/ DS_PC1-FP-400Y-3UM-V-C-16-ER-4DC-NN-A9PYDV |
- с дренажными кранами на входе и выходе (DV) |
| УУ-Д 40-300/2,8(Э12,24,220)В-УФ(М,Х).В4-400Y-3UM-V-U-16- ER-4DC-MM-A9PY*/ DS_PC1-FS-400Y-3UM-V-U-16-ER-4DC-MM-A9PY |
- исполнение для морской воды (литеры FS, U, MM) |
| УУ-Д 40-300/2,8(Э12,24,220)В-УФ(М,Х).В4-400Y-3UM-V-C-16- ER-4DC-NN-APY*/ DS_PC1-FP-400Y-3UM-V-C-16-ER-4DC-NN-APY |
УУ 400Y 3UM вертикальной установки, материал корпуса - ковкий чугун с внешним и внутр. высокопрочным эпоксидным покрытием , с присоед. фланцами ISO PN16, с соленоидом 24В (нормально обесточен) в общепромышленном исполнении, обвязка из нерж. ст. AISI 316, с тестовым клапаном Drip check, с дренажным краном на входе, с портом для подкл. реле давления, с питанием управляющей линии обвязки через порт клапана. |
| УУ-Д 40-300/2,8(Э12,24,220)В-УФ(М,Х).В4-400Y-3UM-V-C-16- ER-4DC-NN-APYW*/ DS_PC1-FP-400Y-3UM-V-C-16-ER-4DC-NN-APYW |
- с гидравлическим гонгом (W) |
| УУ-Д 40-300/2,8(Э12,24,220)В-УФ(М,Х).В4-400Y-3UM-V-C-16- ER-4DC-NN-APYRI*/ DS_PC1-FP-400Y-3UM-V-C-16-ER-4DC-NN-APYRI |
- с поворотным визуальным индикатором положения (RI) |
| УУ-Д 40-300/2,8(Э12,24,220)В-УФ(М,Х).В4-400Y-3UM-V-C-16- ER-4DC-NN-APYRS9*/ DS_PC1-FP-400Y-3UM-V-C-16-ER-4DC-NN-APYRS9 |
- с блоком концевых выключателей (RS9) |
| УУ-Д 40-300/2,8(Э12,24,220)В-УФ(М,Х).В4-400Y-3UM-V-C-16- ER-4DC-NN-APYDV*/ DS_PC1-FP-400Y-3UM-V-C-16-ER-4DC-NN-APYDV |
- с дренажными кранами на входе и выходе (DV) |
| УУ-Д 40-300/2,8(Э12,24,220)В-УФ(М,Х).В4-400Y-3UM-V-U-16- ER-4DC-MM-APY*/ DS_PC1-FS-400Y-3UM-V-U-16-ER-4DC-MM-APY |
- исполнение для морской воды (литеры FS, U, MM) |
*обозначение по ГОСТ Р 51052-2002

