Описание
Узел управления BERMAD PC3-FP 400Y-2MC (обозначение по ГОСТ Р 51052-2002: УУ-Д40-300/2,8(Э12,24,220)В-УФ(М,Х).В4-"400Y-2MC"), является гидравлическим дренчернымузлом управления с функцией редукции давления, с эластомерной мембраной. Он разработан специально для современных систем противопожарной защиты и соответствует новейшим отраслевым стандартам.
400Y-2MC управляется 3-х ходовым соленоидным клапаном, который приводит в действие клапанреле с механической защелкой, что обеспечивает открытие базового клапана узла управления. Открывшись, базовый клапан не закроется до тех пор, пока не будет произведен локальный сброс в дежурный режим.
Входящий в состав обвязки управления редукционный пилотный клапан обеспечивает стабильное и точное, предварительно установленное, значение давления воды после узла управления.
Узел управления в качестве опции может быть оснащен визуальным индикатором положения клапана, который дополнительно может иметь блок концевых выключателей для подачи сигнала на панель управления системой.
Узел управления 400Y-2MC разработан и идеально подходит для дренчерных систем с высоким давлением и может поставляться с электрическими компонентами во взрывозащищенном исполнении.
ОСНОВНЫЕ ПРЕИМУЩЕСТВА
Безопасность и надёжность:
- Проверенная временем, простая, безотказная конструкция.
- Цельная, прочная эластомерная мембраны, изготовленная по технологии VRSD.
- Полнопроходное сечение без конструктивных препятствий потоку.
- Отсутствие движущихся механических частей.
- Механическая защелка: базовый клапан не закроется, пока не произведен локальный сброс.
- Обеспечивает точное, стабильное давление воды после себя.
Высокая производительность.
- Очень высокая пропускная способность.
- Корпус Y-типа обеспечивает поток без перегибов.
- Рабочее давление до PN25 / 365 Psi.
Специально разработан для систем противопожарной защиты.
- Строительная длина стандартизована по ISO 5752, EN 558-1.
- Соответствует требованиям отраслевых стандартов.
Быстрота и простота обслуживания.
- Обслуживание узла, включая замену мембраны, без демонтажа из линии.
- Быстрый и простой демонтаж крышки (4 крепежных болта).
- Поворотные дренажные краны, за исключением DN 1½" и 2".
ОПЦИИ
Исполнение корпуса для применения морской воды.
Блок концевых выключателей и/или указателей положения.
Реле давления.
Дренаж на входе/выходе узла управления.
ТИПОВОЕ ПРИМЕНЕНИЕ
Электрические системы обнаружения пожара с контрольной панелью.
Водяные АУПТ.
Пенные АУПТ.
Системы с грязной водой.
Системы с высоким давлением.
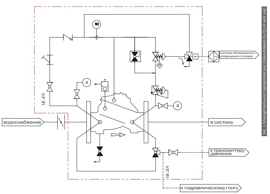
ПРИНЦИП РАБОТЫ СМ.РИС. 2
Узел управления BERMAD PC3-FP 400Y-2MC удерживается в закрытом положении давлением среды в камере управления [1] базового клапана. После дренажа рабочей среды из камеры управления базовый клапан открывается.
В дежурном режиме давление воды подается в камеру управления по линии заполнения [2], через сетчатый фильтр [3] и ограничитель отверстия [5], а затем запирается там с помощью обратного клапана [4], крана аварийного ручного пуска [6] и пилотного клапана-реле (URV-M) [7], который управляется 3-ходовым соленоидным клапаном [8]. Запертое камере управления базового клапана давление обеспечивает плотное прижатие армированной мембраны базового клапана к седлу, сохраняя распределительный трубопровод системы сухим.
В рабочий режим узел можно перевести двумя способами: либо поворотом крана аварийного ручного пуска [6], либо путем подачи напряжения на катушку соленоидного клапана [8], который переключит пилотный клапан-реле URV-М [7] в положение дренирования камеры управления базового клапана [1], при этом пилотный клапан заблокируется в этом положении. Каждое из этих действий обеспечит открытие базового клапана – в распределительный трубопровод системы и на гидравлический гонг (в случае его наличия) будет поступать рабочая среда.
Установленный в обвязке редукционный пилотный клапан [10] будет «чувствовать» все изменения давления на выходе из базового клапана и осуществлять управление давлением в его камере управления [1]. Когда давление на выходе превышает предварительно установленное значение усилия пружины пилотного клапана, он начинает дросселировать поток, позволяя давлению нарастать в камере управления базового клапана [1], что приводит к дальнейшему его закрытию и снижению давления на выходе до заданного значения.
При падении давления на выходе пилотный клапан открывается шире, сбрасывая давление из камеры управления базового клапана [1]. Это приводит к тому, что базовый клапан немедленно открывается шире и увеличивает давление на выходе для поддержания заданного значения.


Технические характеристики
Узел управления BERMAD PC3-FP 400Y-2MC на базе полнопроходного базового клапана с армированной эластомерной мембраной соответствует стандартам UL и FM и одобрен на давление 25 бар/365 psi. Корпус базового клапана Y-образный, полнопроходный с эластомерной мембраной.
Мембрана является единственной подвижной частью базового клапана. Мембрана с армированной запорной частью в сочетании с конструкцией корпуса нивелирует неравномерную нагрузку на запорный элемент, обеспечивая предсказуемый и устойчивый контакт с седлом. Это обеспечивает надежное водонепроницаемое соединение с седлом клапана. Узел управления BERMAD PC3-FP 400Y-2MC включает в себя: пилотный клапан-реле c блокировкой положения; 3-ходовой соленоидный клапан с одобрением FM для рабочего давления 25 бар / 365 psi и допуском не более 35% от номинального напряжения; редукционный пилотный клапан; фильтр Y-типа; дренажный шаровой кран; автоматический капельный клапан; 4-дюймовые манометры; устройство ручного аварийного пуска, размещенное в коробке из нержавеющей стали. Узел может быть оснащен блоком концевых выключателей, поворотным дренажом.
Обслуживание узла управления, в том числе замена внутренних деталей, не требует его демонтажа из линии и демонтажа обвязки. Узел управления BERMAD PC3-FP 400Y-2MC поставляется в предварительно собранном виде и проходит гидравлические испытания на производстве, сертифицированном по стандартам ISO 9000 и 9001.


Примечание:
(1) для фланцев RF, муфтового и хомутого исполнений.
(2) Leq (эквивалентная длина трубы) указана для полностью открытого клапана с турбулентным потоком в новой стальной трубе сортамента 40 (только для примера).
(3) для фланцевого исполнения #150/ISO16.
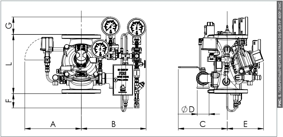
(4) точные габаритные размеры могут варьироваться в зависимости от конкретного положения компонентов обвязки.
(5) Kv и Cv указаны для полностью открытого клапана.
РАЗМЕРНЫЙ РЯД
Фланцевое соединение – 1½, 2, 3, 4, 6, 8, 10, 12, 14 и 16".
Хомутное соединение – 1½, 2, 3, 4, 6 и 8".
Муфтовое соединение – 1½ и 2".
РАБОЧЕЕ ДАВЛЕНИЕ
ANSI#150 – 16 бар/235 psi.
ANSI#300 – от 1½ до 10": 25 бар/365 psi.
от 12 до 16" 20 бар/300 psi.
Хомутное/муфтовое – 25 бар / 365 psi.
диапазон установки выыходного давления:
4–12 бар (60–175 psi)
МЕМБРАНА
HTNR – армированная термостойкий композитный материал.
СЕРТИФИКАЦИЯ
Российская сертификация:
- Сертификат соответствия техническому регламенту о требования пожарной безопасности (Федеральный закон от 22.07.2008 г. № 123-ФЗ), ГОСТ Р 51052-2002 "Установки водяного и пенного пожаротушения автоматические. Узлы управления. Общие технические требования. Методы испытаний" № RU C-RU.ПБ97.В.00313/19
Международная сертификация:
- UL - как дренчерные узлы управления для специальных водяных систем (тип VLFT) диаметры: от 1½ до 16"
- FM сертификат для дренчерных и спринклерных систем диаметры: от 1½ до 8"
- сертификат DNV

Примечание: соленоидный клапан нормально обесточен
Условные обозначения на схеме приведены на следующей странице технического описания

Спецификация на дренчерный узел управления BERMAD PC3-FP-400Y-2MС-V-C-16-ER-4DC-NN-APY (обозначение по ГОСТ Р 51052-2002: УУ-Д 40-300/2,8(Э12,24,220) В-УФ(М,Х).В4-"400Y-2MC-V-C-16-ER-4DC-NN-APY") в общепромышленном исполнении

СОЛЕНОИДНЫЙ КЛАПАН BE370D-B2-17
ОСОБЕННОСТИ
Корпус имеет степень пыле-влагозащиты IP67, интегрированная клеммная коробка.
Пригоден для пресной воды или воздуха.
Есть исполнение для морской воды.
Кабельный ввод: ½ " NPT.
ЭЛЕКТРОПИТАНИЕ
потребляемая мощность: 8 Вт.
напряжение: 24 VDC, 110 VDC/110-120 VAC (50-60Hz), 220 VDC/220-240 VAC (50-60 Hz).
класс изоляции: класс Н.
пыле-влагозащита: IP67 , US тип - 3, 3S, 4, 4X, 6, 6P.
максимальный рабочий цикл(ED): 100% (непрерывно).
отклонения по напряжению: +10% ÷ -35%.
МАТЕРИАЛЫ
Корпус: латунь
Внутренние детали: нержавеющая сталь
Уплотнения - HNBR, NBR
Корпус катушки:
- стандарт - алюминий с эпоксидным покрытием.
- опция - нержавеющая сталь SS316

Спецификация на дренчерный узел управления BERMAD PC3-FP-400Y-2MC-V-C-16-ER-4DC-NN-A9PY (обозначение по ГОСТ Р 51052-2002: УУ-Д 40-300/2,8(Э12,24,220)В-УФ(М,Х).В4-"400Y-2MC-V-C-16-ER-4DC-NN-A9PY") во взрывазащищенном исполнении

СОЛЕНОИДНЫЙ КЛАПАН BE370D-B2-87
ОСОБЕННОСТИ
Максимальное рабочее давление 25 бар (365 фунтов / кв. дюйм) для воды/воздуха.
Корпус с защитой IP67, встроенная клеммная коробка с защитным диодом (супрессором).
сверхпрочная конструкция - подходит для экстремальных условий.
кабельный ввод: ½ " NPT с адаптером от M25x1,5.
ЭЛЕКТРОПИТАНИЕ
потребляемая мощность: 8 Вт.
напряжение: 24 VDC, 110 VDC/110-120 VAC (50-60 Hz), 220 VDC/220-240 VAC (50-60 Hz).
класс изоляции: класс Н.
пыле-влагозащита: IP67 , US тип - 3, 3S, 4, 4X, 6, 6P.
максимальный рабочий цикл(ED): 100% (непрерывно).
отклонения по напряжению: +10% ÷ -35%.
МАТЕРИАЛЫ
корпус: латунь или нержавеющая сталь SS316
внутренние детали: нержавеющая сталь, уплотнения - HNBR
корпус катушки: алюминий с эпоксидным покрытием
или нержавеющая сталь SS316

ФОРМА ЗАПИСИ ПРИ ЗАКАЗЕ
Ниже приведены примеры формы записи при заказе узла управления с самыми распространенными опциями. В случае, если необходимо заказать узел управления с нескольким опциями, в конце заказного кода следует последовательно указать все символы, обозначающие данные опции.

*обозначение по ГОСТ Р 51052-2002

